当前位置: 首页 > 政府信息公开 > 政策解读
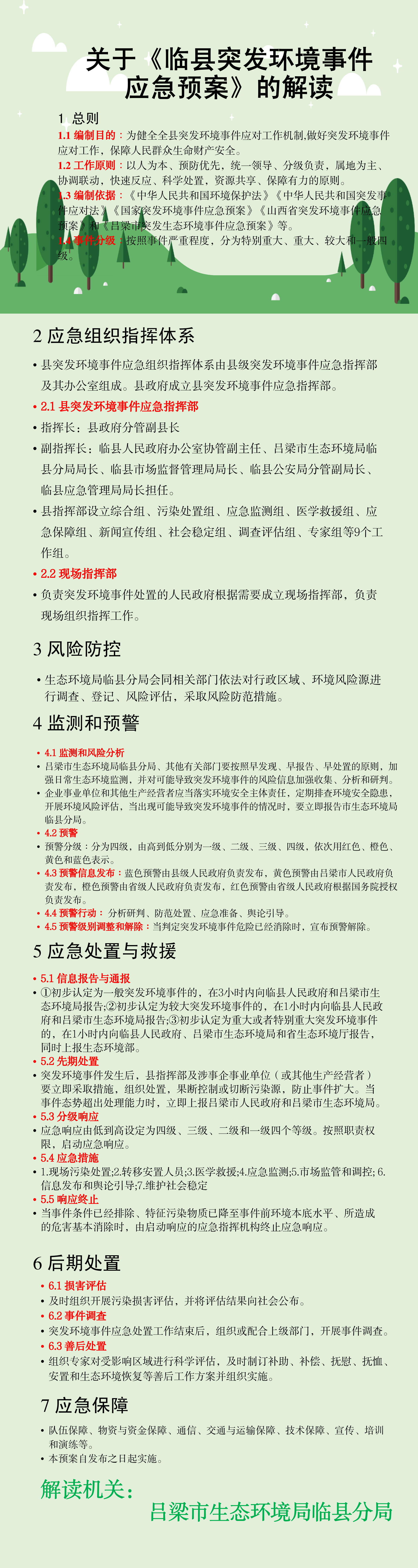
【图解】吕梁市生态环境局临县分局关于印发《临县突发环境事件应急预案》的通知的解读
2021年08月07日 11:46:35 来源:吕梁市生态环境局临县分局

文件链接:关于印发《临县突发环境事件应急预案》的通知

政策咨询:吕梁市生态环境局临县分局固废股      4421794


主办: 临县人民政府办公室  晋ICP备06004910号-3 网站地图  
邮政编码:033200   网站技术服务电话:0358-4421987
网站标识码: 1411240003   晋公网安备 14112402160002号